Module 11, Part 2: Handling Run-Time Errors Using Exceptions#

In this second part of Module 11 we address how to report and handle run-time errors in Java (via “Exceptions”). We also address the topic of getter and setter methods, where exceptions are often used.

Reporting and Handling Run-Time Errors via Exceptions#

In this section we explore the use of exceptions in Java, by discussing:

The Exception Class and its Hierarchy#

In Java, Exception is the name of a class (provided by the Java API) used for the purpose of reporting and handling “exceptional” situations (typically errors) that may occur while a program runs.

An object of the class Exception can be created in the usual way, using new — and typically using a constructor that takes as an argument a String with a message that explains the exception. For example, you can try on the Java shell:

jshell> var e = new Exception("Something went wrong!")
e ==> java.lang.Exception: Something went wrong!
|  created variable e : Exception

Then, you can retrieve the message carried by the exception e via the method e.getMessage():

jshell> System.out.println("Exception message: " + e.getMessage())
Exception message: Something went wrong!

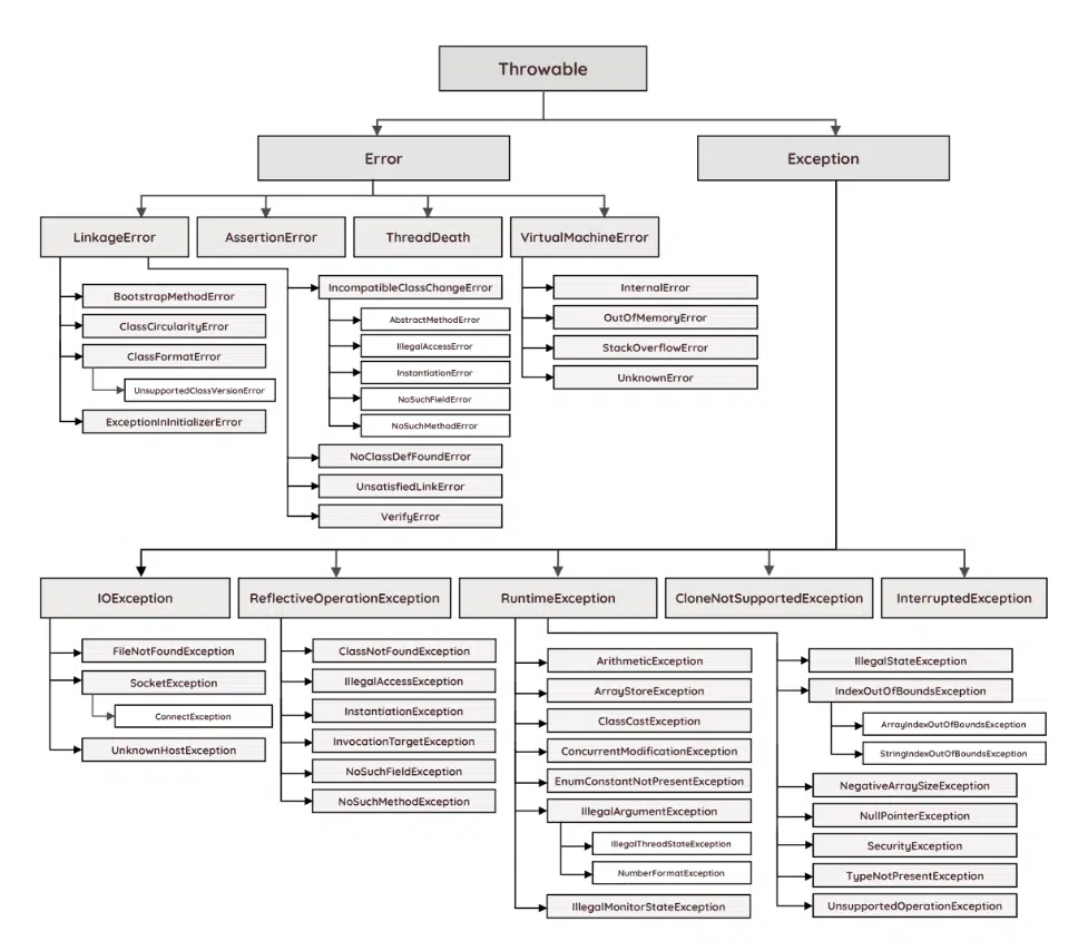
Besides the class Exception, Java provides a whole hierarchy of classes that describe various kinds of run-time errors. The hierarchy is outlined in Fig. 33 below, and each one of the classes can be used to create a corresponding object carrying a message (as shown above). We can also derive those classes to define our own custom exception classes.

Exception class hierarchy

Fig. 33 Class hierarchy of exceptions and run-time errors in Java. The branch starting with Error contains classes that represent unrecoverable internal errors that should not be normally handled by an application. The branch starting with Exception contains classes that represent run-time errors which may be recoverable, so an application may want to handle them. (Image from https://rollbar.com/blog/java-exceptions-hierarchy-explained/, copyright by Rollbar Inc.)#

Throwing Exceptions#

Objects that derive from the class Throwable in Fig. 33 can be thrown to report a run-time error, using the statement throw. When a method throws an exception (or, more generally, a Throwable object), the execution of the method stops, and Java looks for some surrounding code that can handle that exception (as we discuss later in Handling Exceptions via try-catch-finally Statements). If the exception is not handled, the whole program is terminated and the exception is printed on the console, together with a stack trace that describes where the exception was thrown. This is illustrated in Example 68 below.

Example 68 (Throwing an ArithmeticException)

Consider the following Java program: it defines and calls a static method divide(x, y) which throws an ArithmeticException (listed in Fig. 33) if the divisor y is equal to 0.

 1class Division {
 2    public static void main(String[] args) {
 3        System.out.println("The result of 3 divided by 0 is...");
 4        System.out.println(divide(3, 0));
 5        System.out.println("Bye!");
 6    }
 7
 8    private static int divide(int x, int y) {
 9        if (y == 0) {
10            throw new ArithmeticException("Division by zero! :-(");
11        } else {
12            return x / y;
13        }
14    }
15}

If we run the program above, it produces the following output:

The result of 3 divided by 0 is...
Exception in thread "main" java.lang.ArithmeticException: Division by zero! :-(
	at Division.divide(Division.java:10)
	at Division.main(Division.java:4)

This happens because the exception thrown on line 10 is not handled anywhere in the program, and therefore Java terminates the program. In fact, you can notice that, after the first line of output, the program does not print Bye!: this is because the exception is thrown when the static method divide(...) is running, hence the program terminates while executing line 4, and before executing line 5.

The output printed on the console reports the message used to create the exception (Division by zero! :-() and a stack trace showing that:

  • the exception was thrown in the method Division.divide, on line 10 of the file Division.java, and

  • that method, in turn, was called by the method Division.main on line 4 of the file Division.java.

With this information we can find where the exception was thrown while the program was running, and this can be helpful for debugging.

Handling Exceptions via try-catch-finally Statements#

To handle an exception, we can surround the code that might throw an exception with a try-catch-finally statement, which has the following shape:

 1try {
 2    // Code that might throw an exception
 3} catch (ExceptionClass1 e1) {
 4    // Code that handles exceptions of type ExceptionClass1
 5} catch (ExceptionClass2 e2) {
 6    // Code that handles exceptions of type ExceptionClass2
 7} ... {
 8    ...
 9} finally {
10    // Code that is always executed before leaving the try-catch block
11}

The code of the try-catch-finally statement outlined above is executed as follows.

  • First, Java executes the code inside the try { ... } block (line 2).

    • If that code does not throw any exception, then the execution continues with the code in the finally block.

    • Otherwise, if the code inside try { ... } throws an exception of the class E, then Java checks the exception classes specified in the various catch blocks (line 3, line 5, etc.) looking for one that is equal to E or is a superclass of E.

      • If ExceptionClass1 is equal to E (or is a superclass of E), Java executes the code on line 4, with variable e1 containing the exception object thrown from inside the try { ... } block. Then, Java executes the finally block (line 10).

      • Otherwise, if ExceptionClass2 is equal to E (or is a superclass of E), Java executes the code on line 6, with variable e2 containing the exception object thrown from inside the try { ... } block. Then, Java executes the finally block (line 10).

      • Otherwise, Java continues similarly checking the other catch clauses (if any).

      • If none of the catch clauses handles the exception thrown from inside the try { ... } block, then Java executes the code in the finally block (line 10), and then throws the exception again.

Note

  • The finally block is optional, and is often not used. (In fact, the try-catch-finally statement is often simply called “try-catch statement.”)

  • It is possible to nest try-catch-finally statements: if an exception is thrown but not caught by any inner catch clause, it may be caught by an outer catch clause.

  • The code inside catch and finally clauses can throw exceptions, too: if this happens, the exception may be handled by a surrounding try-catch-finally statement. If no exception is thrown by catch nor finally, then the execution continues with the code that follows the whole try-catch-finally statement.

This might sound complicated — and indeed, it is! Catching and throwing exceptions can lead to very complex code that can be hard to understand and maintain. In this course we will focus on simple uses of exceptions.

The behaviour of a simple try-catch statement is illustrated in Example 69 below.

Example 69 (Throwing and catching ArithmeticException)

Let us revise the code of Example 68 by adding a try-catch statement that handles the ArithmeticException thrown by the static method divide(...): (the differences with Example 68 are highlighted)

 1class Division {
 2    public static void main(String[] args) {
 3        System.out.println("The result of 3 divided by 0 is...");
 4
 5        try {
 6            System.out.println(divide(3, 0));
 7        } catch (ArithmeticException e) {
 8            System.out.println("*** Exception caught: " + e.getMessage());
 9        }
10
11        System.out.println("Bye!");
12    }
13
14    private static int divide(int x, int y) {
15        if (y == 0) {
16            throw new ArithmeticException("Division by zero! :-(");
17        } else {
18            return x / y;
19        }
20    }
21}

If we run the program above, it produces the following output:

The result of 3 divided by 0 is...
*** Exception caught: Division by zero! :-(
Bye!

You can observe that the exception thrown by the static method divide has been caught on lines 7–9: in fact, the program has not been immediately terminated by the exception, and Java has not printed on the console any stack trace. Instead, the program prints *** Exception caught: ... (line 8) and then continues executing the rest of main(...), by printing Bye! (line 10) and then terminating regularly.

Checked Exceptions#

Most of the exception classes shown in the hierarchy in Fig. 33 are checked by the Java compiler — i.e. if a checked exception might be thrown somewhere in your program, the Java compiler will make sure that your code “does something” about it, and you (as a programmer) do not “forget” that the exception might be thrown. Every subclass of Throwable in Fig. 33 is checked — except the subclasses of Error and RuntimeException.

If a method might throw an exception of a checked class E, then the method declaration must highlight this possibility, by adding ... throws E after the method’s name and arguments. The only way to avoid this is to handle the checked exception E inside the method, with a try-catch statement that catches E.

The use of checked exceptions is illustrated in Example 70 below.

Example 70 (Handling a checked exception)

Let us modify the code of Example 69 by replacing line 16 with the following line, which throws an exception of type java.io.IOException (instead of ArithmeticException):

16            throw new java.io.IOException("Division by zero! :-(");

If we do this, Java will report a compile-time error on this line, saying that the exception is not handled. Therefore, the code does not compile and cannot be executed.

To address this compile-time error, we must modify our code by either:

  • surround the throw ... statement with a try-catch-finally block that handles exceptions of type java.io.IOException, or

  • declare that the method divide(...) might throw that exception, by modifying the method declaration (on line 14) as:

    14    private static int divide(int x, int y) throws java.io.IOException {
    

If we follow the second option, we obtain a compile-time error in the method main(...): Java refuses to compile our code because the method main(...) does not handle exceptions of type java.io.IOException. Again, we need to improve our code, and we have two options:

  • revise the try-catch statement on lines 5–9 to handle exceptions of type java.io.IOException, or

  • declare that the method main(...) might throw that exception, by modifying the method declaration (on line 2) as:

    2    public static void main(String[] args) throws java.io.IOException {
    

If we follow again the second option, our code will look as follows: (the differences with Example 69 are highlighted)

 1class Division {
 2    public static void main(String[] args) throws java.io.IOException {
 3        System.out.println("The result of 3 divided by 0 is...");
 4
 5        try {
 6            System.out.println(divide(3, 0));
 7        } catch (ArithmeticException e) {
 8            System.out.println("*** Exception caught: " + e.getMessage());
 9        }
10
11        System.out.println("Bye!");
12    }
13
14    private static int divide(int x, int y) throws java.io.IOException {
15        if (y == 0) {
16            throw new java.io.IOException("Division by zero! :-(");
17        } else {
18            return x / y;
19        }
20    }
21}

This code now compiles correctly — and if we run it, the program will terminate as soon as it throws the exception, with the following output: (similar to Example 68)

The result of 3 divided by 0 is...
Exception in thread "main" java.io.IOException: Division by zero! :-(
	at Division.divide(Division-checked.java:16)
	at Division.main(Division-checked.java:6)

As an alternative, we could have modified our code to catch the IOException inside main(...), as follows: (the differences with Example 69 are highlighted)

 1class Division {
 2    public static void main(String[] args) {
 3        System.out.println("The result of 3 divided by 0 is...");
 4
 5        try {
 6            System.out.println(divide(3, 0));
 7        } catch (ArithmeticException e) {
 8            System.out.println("*** Exception caught: " + e.getMessage());
 9        } catch (java.io.IOException e) {
10            System.out.println("*** IOException caught: " + e.getMessage());
11        }
12
13        System.out.println("Bye!");
14    }
15
16    private static int divide(int x, int y) throws java.io.IOException {
17        if (y == 0) {
18            throw new java.io.IOException("Division by zero! :-(");
19        } else {
20            return x / y;
21        }
22    }
23}

Note that on line 2 of this last program we do not need to declare that main(...) can throw a java.io.IOException, because that exception is now caught on lines 9–10. If we run this last program, its output is:

The result of 3 divided by 0 is...
*** IOException caught: Division by zero! :-(
Bye!

Note

In Example 69 we did not need to worry about adding ... throws ArithmeticException to the declaration of the method divide(...). This is because ArithmeticException is a subclass of RuntimeException (see hierarchy in Fig. 33), hence ArithmeticException is not a checked exception (whereas the java.io.IOException used in Example 70 is checked).

Getters and Setters#

We have seen that, when writing Java classes, it is often good practice to:

There is, however, a very common third scenario: we may want to write a class that makes a field available to everyone for both reading and updating — but we want to ensure that field updates are always correct. The recipe for this scenario is to:

  1. make the field private, and

  2. provide a public getter method that returns the current value of the field, and

  3. provide a public setter method that updates the value of the field, after performing some correctness checks (and executing other code, if needed). If the setter method is called with an incorrect argument, then the setter can immediately throw an exception, so the presence and position of the bug is clearly evident and can be fixed more easily.

This idea is illustrated in Example 71 below.

Example 71 (Validating serial codes)

Let us consider again the code for the office supplies shop in Example 62: the abstract class Device includes a private field serialCode (of type String) that is set by the constructor (when an object is created) and cannot be changed afterwards.

Now, suppose we have two new requirements:

  • it must be possible to change the serial code of an existing object of the class Device;

  • serial codes must always be valid, i.e. they cannot be null and must have the form XXXX-YYYY — where XXXX must be 4 lowercase letters, and YYYY must be 4 digits.

To satisfy this requirement, we could revise the class Device as follows.

  1. We implement a serial code validity check, by writing an auxiliary static method isSerialCodeValid(code) that returns true or false depending on whether the given serial code is valid or not;

  2. We keep the field serialCode as private (which already is), and we provide:

    • a public getter method getSerialCode() that returns the current value of the private field this.serialCode; (note that the class Device in Example 62 already provides this method)

    • a public setter method setSerialCode(code) which checks whether the given serial code is valid (using the static method isSerialCodeValid(...)):

      • if the given serial code is valid, then the setter method setSerialCode(...) updates the value of the private field this.serialCode;

      • otherwise, the setter method setSerialCode(...) throws a suitable exception — for instance, it could throw an IllegalArgumentException (listed in Fig. 33).

  3. Finally, we update the constructor of the class Device to check the serial code when a new object is created, and throw an exception if the serial code is not valid. To this end, the constructor can simply call the setter method this.setSerialCode(...).

The revised class Device is shown below, where the differences with Example 62 are highlighted. (Note: the rest of the classes and interfaces in Example 62 and the file OfficeSupplies.java in Example 54 are unchanged.)

 1abstract class Device {
 2    private String model;
 3    private String serialCode;
 4
 5    public Device(String model, String serialCode) {
 6        this.model = model;
 7        this.setSerialCode(serialCode);
 8    }
 9
10    public String getModel() {
11        return this.model;
12    }
13
14    public String getSerialCode() {
15        return this.serialCode;
16    }
17
18    public void setSerialCode(String code) {
19        if (isSerialCodeValid(code)) {
20            this.serialCode = code;
21        } else {
22            throw new IllegalArgumentException("Invalid serial code: " + code);
23        }
24    }
25
26    public abstract String getDescription();
27
28    private static boolean isSerialCodeValid(String code) {
29        // The serial code cannot be null
30        if (code == null) {
31            return false;
32        }
33
34        // The serial code must have the form XXXX-YYYY, so we try to split it
35        // around the separator "-"
36        var codeSplit = code.split("-");
37        if (codeSplit.length != 2) {
38            return false;
39        }
40
41        var firstPart = codeSplit[0];
42        var secondPart = codeSplit[1];
43
44        // Both parts of the serial code must be 4 characters long
45        if ((firstPart.length() != 4) || (secondPart.length() != 4)) {
46            return false;
47        }
48
49        // The first part must only contain lowercase letters
50        for (var i = 0; i < firstPart.length(); i++) {
51            var c = firstPart.charAt(i);
52            if (!((c >= 'a') && (c <= 'z'))) {
53                return false;
54            }
55        }
56
57        // The second part must only contain digits
58        for (var i = 0; i < secondPart.length(); i++) {
59            var c = secondPart.charAt(i);
60            if (!((c >= '0') && (c <= '9'))) {
61                return false;
62            }
63        }
64
65        return true; // If we get here, the serial code is valid!
66    }
67}

Now, the revised constructor of the class Device is used by all subclasses defined in in Example 62 (Scanner, Printer, AllInOne), since they all call super(...). Moreover, those subclasses inherit the new setter method setSerialCode(...).

Furthermore, the program OfficeSupplies.java in Example 54 still compiles and runs with the updated class Device above — but if we actually run the program, it terminates with an exception like the following:

Exception in thread "main" IllegalArgumentException: Bad serial code A123Z
	at Device.setSerialCode(Device.java:22)
	at Device.<init>(Device.java:7)
	at Scanner.<init>(Device.java:76)
	at OfficeSupplies.main(OfficeSupplies.java:3)

The message carried by the exception tells us that an invalid serial code A123Z is being set. The last line of the stack trace points to line 3 in the file OfficeSupplies.java — and indeed, that line contains the creation of a new Scanner object with an invalid serial code:

3        var s1 = new Scanner("Canon CanoScan Lide 300", 4800, "A123Z");

We can fix that line by writing a valid serial code, e.g.:

3        var s1 = new Scanner("Canon CanoScan Lide 300", 4800, "abcd-1234");

and if we replace all serial codes used in OfficeSupplies.java with valid serial codes, the program will run correctly.

We can now also change the serial code of an object after its creation, using the new setter method setSerialCode(...). However, if we use that method with an invalid serial code like:

s1.setSerialCode("hej");

then the program will terminate with an IllegalArgumentException (as above). Instead, if we write a valid serial code like:

s1.setSerialCode("blah-6789");

then the program will run correctly.

Note

Calling an overridable method (like our setSerialCode(...)) from a constructor is not generally considered good practice in Java programs (for more details and references, see this post on Stack Overflow). This example does it to keep things simple — but a better solution would be e.g. to write the serial code validation in a private method that is called by both the constructor and setSerialCode(...).

Concluding Remarks#

You should now have an understanding of the following topics:

  • how to use exceptions to report and handle run-time errors in your Java programs;

  • how to write getter and setter methods for protecting and validating the fields of an object.

We have only touched upon these topics: exception handling can become rather complex, and we have only seen a small part of the file I/O functionalities provided Java. You will likely learn more about these topics by writing more complex programs, and exploring the Java API documentation.

References and Further Readings#

You are invited to read the following sections of the reference book:

  • Section 11.1 - “Exception Handling”

  • Section 11.2 - “Uncaught Exceptions”

  • Section 11.3 - “The try-catch Statement”

  • Section 11.4 - “Exception Propagation”

  • Section 11.5 - “The Exception Class Hierarchy”

Exercises#

Note

These exercises are not part of the course assessment. They are provided to help you self-test your understanding.

Exercise 33 (Experimenting with exception classes)

Take the code in Example 68 and experiment by changing the ArithmeticException into some other exception class listed in Fig. 33: observe what changes when you select a subclass of RuntimeException, and what changes when you select some other exception class that is checked.

Note

The exception names in Fig. 33 are often abbreviated: e.g. the figure shows IOException instead of java.io.IOException.

To find the full name e.g. of the exception SocketException, you can search for it in the Java API documentation (using the search box in the top-right corner of the page), and this will lead you to this page showing the complete name java.net.SocketException.

Lab and Weekly Assessments#

During the lab you can try the exercises above or begin your work on the weekly assessments below.

Important

06 - Dates, Version 2#

This is a follow-up to the assessment 06 - Dates: the starting point is the file Date.java that solves 06 - Dates (either your own file, or the one provided by the teacher as a solution to 06 - Dates).

The class Date developed thus far is a bit fragile and may lead to buggy code, because:

  • it can be used by Java programs to create Date objects containing invalid dates, and

  • it provides a method .isValid() — but a programmer can easily forget to call this method every time he/she creates a Date object.

Therefore, the goal is to improve the class Date in the file Date.java, with the following changes:

  • Each object of the class Date must provide the following public and final fields that store the year, month, and day:

    public final int year;
    public final int month;
    public final int day;
    
  • The class Date must provide the following constructor (as before):

    public Date(int y, int m, int d)
    

    However, the constructor must now check if the given year y, month m, and day d represent a valid date: if not, the constructor must throw an IllegalArgumentException. Otherwise (i.e. y, m, and d represent a valid date), the constructor must initialise the new Date object as expected.

  • Date objects do not need to provide this method any more:

    public boolean isValid()
    

    In fact, the method is now redundant (because every Date objects always contains a valid date).

    Hint

    Instead of simply removing the method isValid(), you could make it private and use it inside the constructor to check whether a date is valid, as required above…

The handout includes some Java files called Test01.java, Test02.java, etc.: they are test programs that use the class Date, and they might not compile or work correctly until you complete the implementation of Date.java. You should read those test programs and try to run them, but you must not modify them.

When you are done, submit the modified file Date.java on DTU Autolab.

Warning

The automatic grading on DTU Autolab includes some additional secret checks that test your submission with more dates (either valid or invalid). After you submit, double-check your grading result on DTU Autolab: if the secret checks fail, then your solution is not correct, and you should fix it and resubmit.

07 - Contacts#

Your are helping in the development of a contact management application. Your task is to implement a class called Contact which can store the name, surname, phone number, and email address of a contact.

Importantly, the class Contact must ensure that the name, surname, phone number, and email address of the contact are stored as Strings and are always valid, according to the following rules:

  • the name and surname cannot be null nor empty;

  • the phone number cannot be null, and it must consist of one or more digits; it may optionally begin with +. For instance, both 45123123 and +45123123 are valid phone numbers, whereas abc and 123+456 are not;

  • the email address cannot be null and must have the form recipient@host, where both recipient and host are non-empty sequences of characters that can be either digits, letters, or the dot .. For instance, alcsc@dtu.dk and s123456@student.dtu.dk are valid email addresses, whereas alcsc and @dtu.dk are not valid email addresses;

To enforce the rules above, the fields of the class Contact that store the name, surname, phone, and email, must all be private and only accessible via getters and setters.

Edit the file Contact.java and implement the class Contact, with the following requirements:

  • The class Contact must provide the constructor:

    public Contact(String name, String surname, String phone, String email)
    

    The constructor must check whether the given arguments name, surname, phone, and email are valid, in this order, according to the rules above. If one of the arguments is invalid, the constructor must throw an IllegalArgumentException carrying one of the following messages (depending on the first invalid argument):

    • "Invalid name"

    • "Invalid surname"

    • "Invalid phone number"

    • "Invalid email address"

    If all arguments are valid, the constructor must initialise the new object as expected.

  • The class Contact must provide the following getters, which retrieve the value of their corresponding field of this object:

    public String getName()
    public String getSurname()
    public String getPhone()
    public String getEmail()
    
  • The class Contact must provide the following setters, which change the value of their corresponding field of this object:

    public void setName(String name)
    public void setSurname(String surname)
    public void setPhone(String phone)
    public void setEmail(String email)
    

    Before updating the object fields, each one of these setters must check whether its argument is valid according to the rules above: if not, the setter must throw an IllegalArgumentException carrying one of the messages listed in the description of the constructor (see above).

The handout includes some Java files called Test01.java, Test02.java, etc.: they are test programs that use the class Contact, and they might not compile or work correctly until you complete the implementation of Contact.java. You should read those test programs and try to run them, but you must not modify them.

When you are done, submit the modified file Contact.java on DTU Autolab.

Warning

The automatic grading on DTU Autolab includes some additional secret checks that test your submission with more contacts (using either valid or invalid arguments for the constructor and the setters). After you submit, double-check your grading result on DTU Autolab: if the secret checks fail, then your solution is not correct, and you should fix it and resubmit.

Hint

  • The class Contact in the handout already contains some auxiliary static methods to check whether a character is a digit or a letter.

  • To validate the fields of Contact, you may take inspiration from Example 71. Also the solution to 04 - Characters may be handy…

  • Remember that, if str is a String, then you can use:

    • str.charAt(n) to get the character at position n;

    • str.split(separator) to split the string around the given separator.

    For more details, see Some Useful String Methods and Example 35.

  • Since the constructor and the setters in the class Contact perform similar checks, you should try to avoid code duplication. There are multiple ways to do it: when the teacher publishes the solution to this assessment, compare it with your code.